seaborn.objects.Line#

class seaborn.objects.Line(artist_kws=<factory>, color=<'C0'>, alpha=<1>, linewidth=<rc:lines.linewidth>, linestyle=<rc:lines.linestyle>, marker=<rc:lines.marker>, pointsize=<rc:lines.markersize>, fillcolor=<depend:color>, edgecolor=<depend:color>, edgewidth=<rc:lines.markeredgewidth>)#

方向軸に沿ってソートされたデータポイントを結ぶマーク。

このマークは、以下のプロパティを定義します。

アルファ線の太さ線の種類マーカー点のサイズ塗りつぶしの色縁の色縁の太さ

参照

Path

データポイントが表示される順序でそれらを結ぶマーク。

Lines

多くの線を描画するための、高速だが柔軟性の低いマーク。

このマークは、ソートされた観測値間に接続線を描画します。

so.Plot(dowjones, "Date", "Price").add(so.Line())
../_images/objects.Line_1_0.png

反対側の軸に沿って観測値を接続するように方向を変更します(ここではorient="y"は冗長です。プロットは、日付変数の向き優先度が価格変数よりも低いことを検出します)。

so.Plot(dowjones, x="Price", y="Date").add(so.Line(), orient="y")
../_images/objects.Line_3_0.png

同じ線を複数回複製するには、group変数を割り当てます(ただし、代わりにLinesを使用することを検討してください)。

(
    fmri
    .query("region == 'parietal' and event == 'stim'")
    .pipe(so.Plot, "timepoint", "signal")
    .add(so.Line(color=".2", linewidth=1), group="subject")
)
../_images/objects.Line_5_0.png

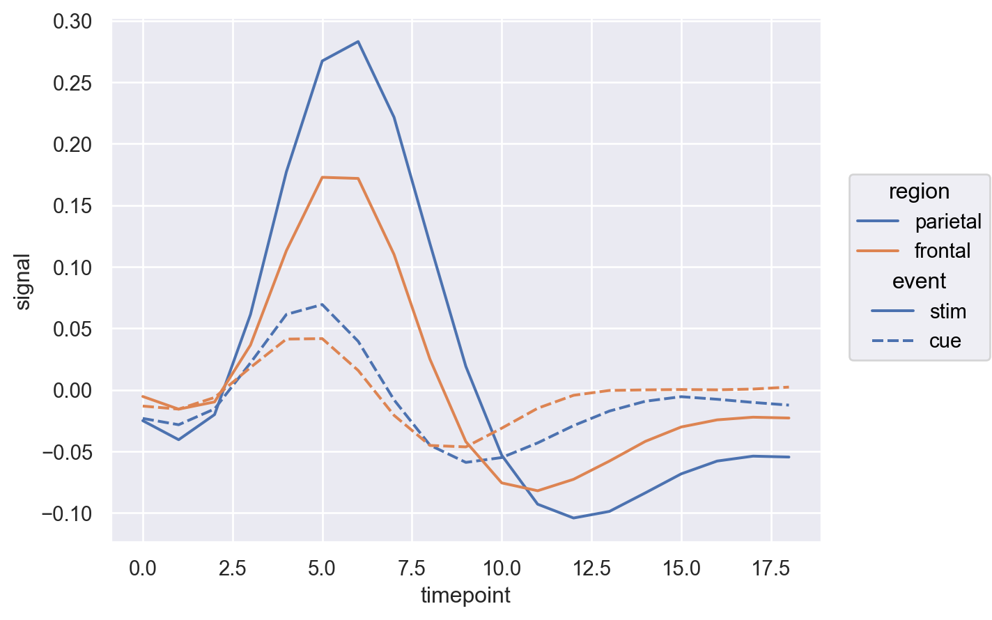
colorlinestyleなどのプロパティに変数をマッピングする場合、統計変換は各グループ内で計算されます。

p = so.Plot(fmri, "timepoint", "signal", color="region", linestyle="event")
p.add(so.Line(), so.Agg())
../_images/objects.Line_7_0.png

エラーバーを表示するには、Bandと組み合わせてください。

(
    p
    .add(so.Line(), so.Agg())
    .add(so.Band(), so.Est(), group="event")
)
../_images/objects.Line_9_0.png

データがサンプリングされた値を示すために、マーカーを追加します。

p.add(so.Line(marker="o", edgecolor="w"), so.Agg(), linestyle=None)
../_images/objects.Line_11_0.png